3月3日,国家药监局网站发布关于学习宣传贯彻《中华人民共和国药品管理法实施条例》的通知。全文如下。
国家药监局综合司关于学习宣传贯彻《中华人民共和国药品管理法实施条例》的通知
药监综法〔2026〕20号
各省、自治区、直辖市和新疆生产建设兵团药品监督管理局,局机关各司局、各直属单位:
《中华人民共和国药品管理法实施条例》(以下简称《条例》)已于2025年12月31日经国务院第76次常务会议修订通过,自2026年5月15日起施行。为做好《条例》学习宣传贯彻工作,现就有关事项通知如下:
一、充分认识学习宣传贯彻《条例》的重要意义
药品是治病救人的特殊商品。保障药品安全有效、促进医药产业高质量发展事关人民健康、经济发展和社会稳定。党中央、国务院高度重视药品监管工作。《条例》是《中华人民共和国药品管理法》(以下简称《药品管理法》)、《中华人民共和国疫苗管理法》重要的配套行政法规。此次全面修订,贯彻落实党中央、国务院关于深化药品监管改革的决策部署,细化《药品管理法》规定的制度措施,旨在进一步深化药品监管改革,强化药品全链条监管,为保障药品高水平安全、促进医药产业高质量发展提供坚实法治保障。
各单位要从全面贯彻落实党中央、国务院决策部署,坚决维护广大人民群众切身利益的高度,充分认识宣传贯彻《条例》的重要性,切实增强责任感和使命感,加强组织领导,明确工作任务,落实工作责任,抓好抓实《条例》的学习、宣传和培训工作。
二、深入领会学习,准确把握立法精神和基本内容
《条例》坚持以人民健康为中心,坚持鼓励创新与严格监管并重进行制度设计。《条例》支持药品研制创新,对药品加快上市通道、药品试验数据保护、委托分段生产、获批前生产的商业规模批次药品上市销售等作出具体规定。《条例》严格监督管理,落实药品上市许可持有人主体责任,强化药品研制、注册、生产、经营、使用等全生命周期全过程管理要求,严格设定法律责任,严守药品质量安全底线。
各地要深入学习领会《条例》的立法精神和重点内容,准确把握贯穿其中的监管理念和新确立的监管制度,密切联系实际,加强与相关部门的沟通交流,进一步完善制度机制,确保各项工作符合《条例》最新要求,有效满足人民群众对药品高水平安全的新期待。
三、加快制修订配套文件,确保有效贯彻实施
《条例》规定的多项监管制度和改革举措,需要通过配套文件作出细化落实。国家药监局对《条例》配套文件的制修订工作进行专题研究,作出明确部署。目前,正在按照计划,抓紧开展药品试验数据保护制度、市场独占期制度、化学原料药登记主体变更管理制度等规范性文件以及有关技术指南的制修订。
各地要大力配合国家药监局开展文件制修订工作,认真总结监管执法经验,加强调研论证,积极提出修改意见建议。鼓励各地从监管实际出发,根据法规规章和国家药监局规定,因地制宜制定具体办法,明确实施要求。
四、创新方式方法,积极开展宣传培训
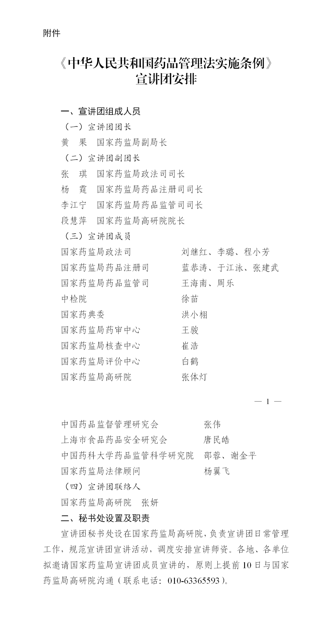
国家药监局组建《条例》宣讲团,面向地方人民政府、药品监管部门、药品行业等开展宣讲活动,准确解读《条例》的立法精神和主要内容。国家药监局高级研修学院要发挥教育培训主渠道作用,积极整合培训资源,加强《条例》教育培训。国家药监局新闻宣传中心、中国健康传媒集团、南方医药经济研究所要发挥媒体宣传优势,创新方式和手段,加大《条例》宣传解读力度。
各单位要加强统筹,结合各自优势,创新普法方式,积极开展《条例》学习、宣传和培训工作,进一步提升药品监管领域相关主体的法治意识、风险意识和责任意识。要把握重点内容,围绕鼓励创新措施、监管具体要求等,突出针对性和时效性。要把握重点对象,针对不同层级监管部门、不同类型企业,采取集中培训、专题讲座、研讨会议等方式,分级分类做好宣传解读和培训指导。要创新宣传方式方法,充分利用各类媒介和平台,通过开设专栏、专家解读、在线访谈、微视频等方式,主动开展内容丰富、形式多样的《条例》普法宣传,营造《条例》实施的良好氛围。
五、夯实监管基础,加强监管体系和监管能力建设
各地要以宣传贯彻《条例》为契机,强化药品监管能力建设,充实高素质专业化人才队伍,创新监管方式,优化监管体系,强化覆盖药品全生命周期的监管协同,不断提高依法履职和规范执法的意识和能力,全面提升监管实效和服务水平。
各单位要按照《条例》要求,持续深化药品监管改革,切实落实监管责任,加大药品研制创新支持力度,全力推进药品全生命周期质量监管,依法严厉查处药品违法行为,保障人民群众用药安全有效,服务促进药品产业高质量发展。
附件:《中华人民共和国药品管理法实施条例》宣讲团安排
国家药监局
2026年2月28日
《中华人民共和国药品管理法实施条例》
宣讲团安排

来源: 国家药监局网站
关注我们的微信公众号
获得更多资讯

京公网安备 11010502031898号

