医疗新基建大势所趋 
	
	报告指出,中国医疗资源发展不充分的问题仍然存在,2018年,中国卫生总费用占GDP的比重仅为5.4%,每万人口医院床位为43张/万人,每万人口医师、护士及助产士数量与其他国家相比也相对较少。 
	
	 
 
	
	同时,城市间医疗资源不均衡矛盾较突出,中国不同城市圈内各城市的医疗卫生竞争力指数相差巨大。体现在两方面: 
	
	- 
		一是区域内不同城市间的不公平性问题较为突出。报告显示,在18个都市圈中,部分都市圈内部医疗卫生资源分布不平衡,中心城市与非中心城市存在显著差距。
	
- 
		二是全国半数TOP100医院位于北上广。具体来看,52家医院位于北上广,16个省份有1-5家医院上榜,仍有12个省份没有医院上榜。
	
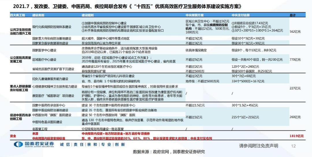
此外,新冠疫情暴露公共卫生防控救治短板,包括:公共卫生服务的应急处置能力和协调性不足,基层医疗卫生机构未能起到网底作用,“重医轻防,医防分离” ,发热门诊、可转换传染病区、ICU等出现短缺等情况。另一方面,老龄化扩大医疗需求,中国65岁以上老龄人口数量从2005年的10055万人,到2020年已增至19064万人。医疗资源发展不充分与不均衡的现状,加上新冠疫情与老龄化共同的刺激,医疗新基建大势所趋。首先,在医疗资源现状方面,数据显示,中国ICU床位数及设备配置率相对较低,主要体现在以下三个方面:1、中国人均ICU床位数远低于发达国家。根据OECD数据,2020年,中国每十万人ICU床位数为4.5张,远低于同期发达国家,如德国28.2张、美国21.6张、法国16.4张、日本13.8张。2、ICU床位数地区差异较明显。根据重症医学会2015年对华东地区ICU建设现状的调查,华东/中南/华北/西南/西北/东北地区每十万人ICU床位数分别为4.03/3.52/3.16/3.07/2.97/2.38张,西南、西北、东北等地人均ICU床位数较低,ICU建设急需加强。3、ICU床位设备配置率有待提升。根据重症医学会的调查,华东地区ICU建设靠前,但仍存在部分ICU设备配置率不高的情况,如IABP(主动脉内球囊反搏)、消化内镜、ECMO(体外膜肺)等。政策方面,2020年5月,发改委、卫健委、中医药局联合发布《公共卫生防控救治能力建设方案》,提出多项具体建设指标,以实现公共卫生补短板:假设省级平均建设2个基地,直辖市选择2个医院建设,地市级平均选择2个医院建设,县级选择1个医院建设,则预计需要建设ICU床位14.52万张。根据《中国卫生健康统计年鉴》,2020年中国仅有重症医学科床位63527张(4.50张/10万人),则与14.52万张的建设要求相比,有约8万张ICU床位建设缺口。近年来,我国医疗机构百万元以上设备数量保持高速增长,尤其是基层医疗机构增速保持在20%,但百万元以上设备数量占比仍较低,2020年医院/基层医疗机构100万元以上设备仅占总设备台数的3.15%/1.00%。与海外发达国家相比,我国AED、腹腔镜机器人、PET、MRI、CT、超声等医疗设备的配备率仍处于较低水平。在满足基本医疗资源可及性后,下一阶段将迎来医院高质量发展,中高端设备渗透空间广阔。2021年7月,发改委、卫健委、中医药局、疾控局联合发布《“十四五”优质高效医疗卫生服务体系建设实施方案》,打造优质高效医疗体系,各级医疗中心成为看点。2016年以来,二级医院、一级医院及基层医疗机构床位数量增加明显,但就诊人次增速却明显慢于床位增速,同时床位使用率也明显低于高等级医院,说明分级诊疗政策还有待继续发力,要使患者留在基层,提高低等级医院和基层医疗机构的服务质量(增加设备及人才供给)将成为工作重点。2021年10月卫健委发布《关于印发“千县工程”县医院综合能力提升工作方案(2021-2025年)的通知》,2022年1月医政医管局发布《关于印发“十四五”时期三级医院对口帮扶县级医院工作方案的通知》,加上中央和地方相关的政策补助,以及人才不断涌入,“千县工程”正扬帆,基层医疗机构大有可为。报告数据追踪显示,医院建设高潮已至。2020-2021年新建/改扩医院的立项数量显著高于往年,分别为425、612项,同比分别增长73%、44%,2021年暂时达到高峰。结项时间来看,2021-2022年结项数量分别为384、409项,同比分别增长68%、7%,目前2022年为结项高峰且后续可能还会增加。总体来看,综合医院、专科医院、中医院已形成合力。强省恒强,但补短板省份同样凸显。
	在医疗设备方面,医疗新基建为医疗设备采购带来发展机遇。当前多种临床常用医疗设备国产化率仍较低,但是国家已经出台一系列政策,全力支持国产设备。国产医疗设备质量加速赶超,优秀国产目录种类渐丰,增量市场有助国产份额提升,优质国产设备厂商有望充分受益。
	
	
	来源:大健康派  整理:奥咨达