“科创中国,筑梦无锡”,11月29日,由国家医疗器械产业技术创新联盟、无锡经济开发区管委会、绿叶生命科学集团主办,无锡经开区黄金湾科技创业产业园、江苏绿叶诊断技术有限公司、医疗器械创新网承办的第六届(2023)中国医疗器械创新创业大赛产业转化(无锡)专场赛暨绿叶启明星决赛在无锡开幕。
来自全国各地的十五支专场赛项目队伍及评委专家,无锡市以及无锡经济技术开发区的各相关单位负责人,产业届、科技创新界、企业代表,投资机构代表共同参与大赛活动。

江苏绿叶诊断CEO姜婷
开幕式上,江苏绿叶诊断CEO姜婷在致辞中表示:精准医学既是医学发展的必然方向,也是重要的医疗科研成果产出集聚区,若给与技术种子在科技沃土上成长为完整产品的无限可能,就能走出科研界从实验室到市场的“死亡之谷”,而托起“生的希望”,令精准医学的“启明星”更加耀眼。
作为立足中国、放眼国际、重视自主创新的的健康产业集团,绿叶诊断和绿叶生命科学集团携手无锡,积极联合园区、企业、科研院所、高校、智库等多元主体,整合生物医药科研力量和产业优势,在医学科技创新与应用、临床实践等方面加强合作,通过启明星计划让实现成果同产业对接,从而发挥巨大的临床价值,造福人类。
她预祝所有参赛团队赛出水平,赛出风采,生态融合,开拓共赢;也期待各位来宾享受这场精准医学的学术盛宴,未来聚力同行,共创光明。

国家医疗器械产业技术创新联盟秘书长王临

黄金湾科创园副总经理潘俊
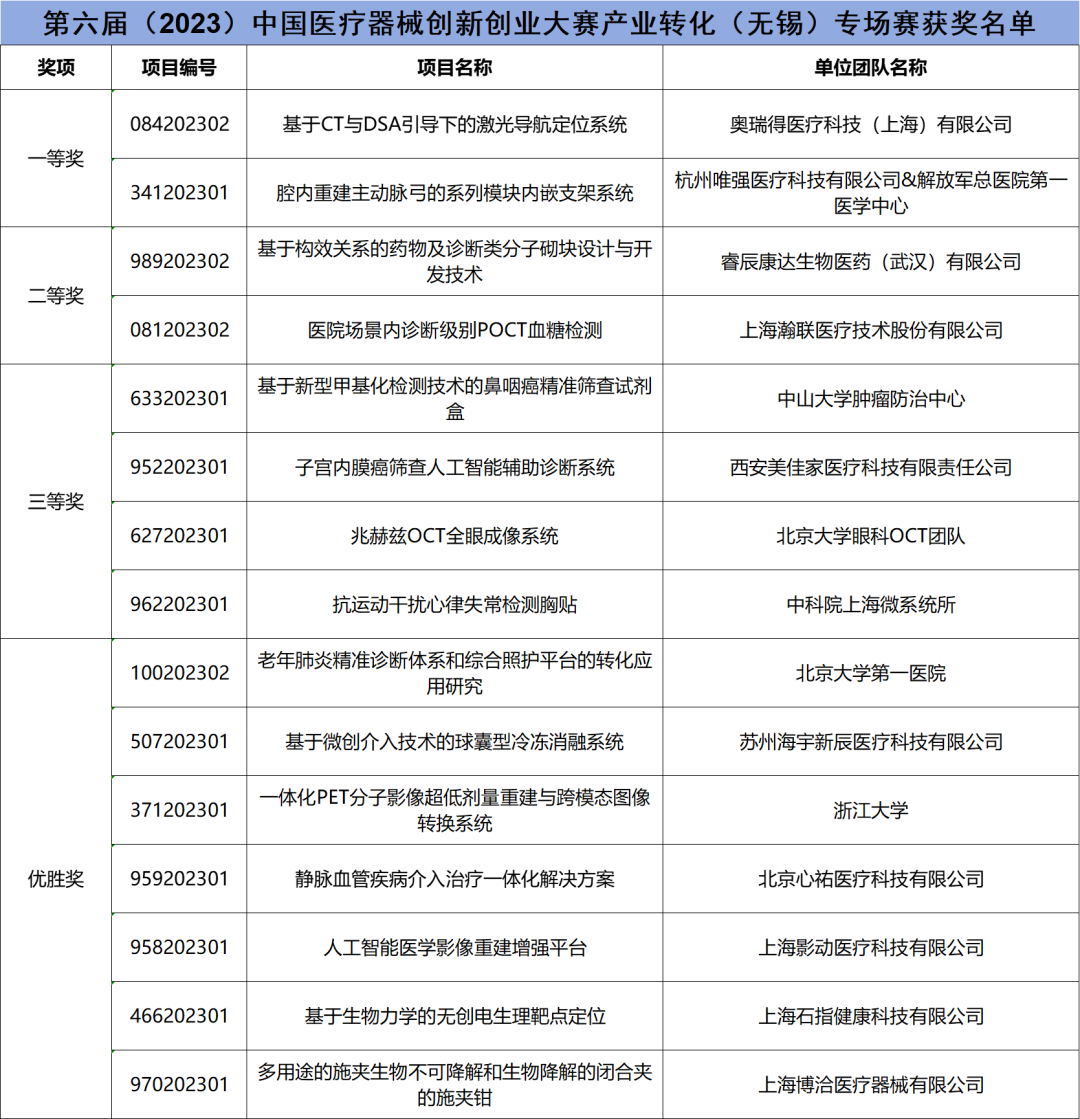
赛场上选手们进行了紧张角逐,评委专家们针对这些选手项目当前面临的挑战、市场前景等给出相应建议,并对项目创新性、临床或社会价值、团队情况等进行综合评价,最后评选出一等奖2名、二等奖2名、三等奖4名和优秀奖7名。
获奖列表
一等奖
二等奖
三等奖
优胜奖
为集合精准医学产业链上下游创新资源,通过金融赋能、人才赋能,建圈强链,进一步推动精密医疗器械和精准医学生态圈在无锡经开区蓬勃发展,11月30日,国家医疗器械产业技术创新联盟、无锡经济开发区管委会联合绿叶生命科学集团将共同举办无锡精准医疗生态圈大会,届时启动绿叶启明星计划颁奖仪式,专场赛一等奖和二等奖将晋级绿叶启明星计划获奖项目。
关注我们的微信公众号
获得更多资讯

京公网安备 11010502031898号

