骄阳似火,8月15日,第五届中国医疗器械创新创业大赛首场赛事2022粤港澳大湾区专场赛决赛在众多期盼中如火如荼地拉开角逐的大幕!

	
 
为服务粤港澳大湾区建设国家重大战略,吸引优质的创新企业和创业团队携项目集聚南沙,推进南沙生命健康产业发展,由广州南沙经济技术开发区、医疗器械产业技术创新联盟和粤港澳大湾区精准医学研究院(广州)共同主办的2022粤港澳大湾区医疗器械创新创业大赛暨第五届中国医疗器械创新创业大赛大湾区专场赛决赛。而此次大赛的首站就来到了广州南沙,作为赛事的首场路演备受业内瞩目。
	
 
	 
 
活动现场观众
	
 
本场赛事邀请到了中科院院士复旦大学校长 粤港澳大湾区精准医学研究院院长金力先生、广东省药品监督管理局一级巡视员苏盛锋先生、广州市人民政府副市长江智涛先生、广州市政协副主席 市科技局局长王桂林先生、南沙开发区(自贸区南沙片区)党工委副书记 谢伟先生、南沙开发区(自贸区南沙片区)管委会秘书长欧阳刘兵先生、医疗器械创业技术创新战略联盟理事长姜峰先生及各参赛项目代表、业内各上下游企业代表。
	
	 
 
大赛特邀嘉宾
	
 
在大赛伊始,金力院士对于本场赛事充满了期待与肯定,也对大家来到广州南沙表示欢迎。他还谈到医疗器械作为现代医疗的重要工具在预防、诊断和治疗环节都发挥重要作用,其不仅是高质量医疗卫生体系建设的重要环节还作为健康中国建设的重要环节,他的不断创新也将作为精准医学的发展提供更多保障。新时代、新格局、新机遇,立足当下,放眼全球,透视现在、锚定未来的思路下,如何创新探求医疗器械多元化的创新发展已经成为医学发展的必经之路,粤港澳大湾区精准医学研究院作为由广州市南沙区和复旦大学共同创办的高水平研究机构自筹建以来就布局医疗器械板块并建立起医疗器械创新公共服务平台和健康医疗电子服务中心,希望以此为支点,政产学研合力撬动南沙的医疗器械水平。
	
	 
 
金力 中科院院士 复旦大学校长
	粤港澳大湾区精准医学研究院院长
 
	
 
随后,南沙开发区(自贸区南沙片区)党工委副书记谢伟先生进行了致辞,他表示,2022年6月14日,国务院正式公布《广州南沙深化面向世界的粤港澳全面合作总体方案》,明确了广州南沙在粤港澳大湾区建设中的角色、任务分工和战略地位,要将南沙打造为立足粤港澳大湾区面向世界重大战略平台,赋予南沙重大战略地位,给予重磅支持政策,为南沙发展注入新的强劲动力,带来新的重磅发展机遇。近年来南沙区坚持建设现代化核心地位,从五个方面部署了主要任务,其中首条便是建设科技创新产业合作基地,具体包括强化粤港澳科技联合创新,打造重大科技创新平台,培育发展高新技术产业,推动国际化高端人才集聚。
	  
 
谢伟 南沙开发区(自贸区南沙片区)党工委副书记
	
 
紧接着广州市政协副主席、市科技局局长王桂林对于本场决赛的举办表示祝贺,国务院对于南沙的战略定位十分清晰,立足湾区,协同港澳湾区面向世界的一个国家级平台,而南沙作为大湾区中心位置,本次大赛将很好的助推落实南沙湾的科技创新的成果展示,将有三十余个优秀项目齐聚南沙开发区。
	
 
	 
 
王桂林 广州市政协副主席、市科技局局长
	
 
同时南沙开发区(自贸区南沙片区)投资促进局局长王剑先生为我们介绍南沙的投资环境,近年来随着南沙获批国家粤港澳全面合作总体方案明确提了南沙区的立足港澳、面向世界的重大战略地位。南沙具有得天独厚的地理位置,交通便利,同时南沙区制造业集群逐渐扩大,聚集了600余家人工智能和生物科技企业,对于新兴创新企业还将给予多项重大支持政策。
	
 
	 
 
王剑 南沙开发区(自贸区南沙片区)投资促进局局长
	
 
最后,医疗器械创业技术创新战略联盟理事长姜峰进行了开赛致辞并总结了五届赛事的办赛历程,他归纳总结了前四届赛事创办取得的创新成果。中国医疗器械创新创业大赛在科技部、中国科协指导下,自2018年起已连续成功举办了四届,第五届中国医疗器械创新创业大赛已成为科创中国系列活动之一。前四届赛事征集到来自海内外在研医疗器械创新项目两千余项,大赛及配套论坛共吸引约2000余家企业以及创新服务与投资机构参与,现场已达4万人次观摩,并邀请多位部委领导、院士及百余位来自监管和产业的权威专家现场指导,累积评出一二三等奖项目共计253个,每届赛后半年跟踪统计共融资逾52亿元,部分项目后续还获得部委、省市和军队的课题资助及其他各种赛事奖项。
	
 
	 
 
姜峰 医疗器械创业技术创新战略联盟理事长
	
 
值得一提的是,金力和滕皋军两位院士均出席了第五届中国医疗器械创新创业大赛大港湾区专场赛决赛的颁奖仪式并为获奖项目颁奖。
初创组项目经过紧张的复赛赛事共有15个项目进入到决赛的角逐之中,这15个项目在现场,评委老师通过对参赛项目的临床价值和社会价值、创新性和技术优势、团队、市场拓展情况来展开评分。共评选出 一等奖2名,二等奖3名,三等奖5名,优秀奖5名。
	
| 2022粤港澳大湾区医疗器械创新创业大赛暨第五届中国医疗器械创新创业大赛 大湾区专场赛决赛(初创组)获奖名单 | |||
| 奖项 | 项目编号 | 项目名称 | 单位团队名称 | 
| 一等奖 | 005012022046 | AI辅助荧光成像识别定位系统 | 西安长空医疗科技服务有限公司 | 
| 002012022045 | 智能化心功能诊断设备 | 智谷医疗科技(广州)有限公司 | |
| 二等奖 | 010012022023 | 婴幼儿手持式眼科光学相干断层扫描系统 | 中山大学中山眼科中心 广东省眼科诊疗创新工程技术研究中心 | 
| 008012022057 | 电子束3D打印多孔钽修复垫块的研发及产业化 | 广州赛隆增材制造有限责任公司 | |
| 三等奖 | 008012022002 | 骨科内植物未来技术平台 | 北京索菲斯医疗器械有限公司 | 
| 002012022011 | 基于大数据和人工智能的非主观视力检测仪 | 青岛鹏锋诚医疗科技有限公司 | |
| 009012022022 | ICP压力监测探头核心零件国产开发 | ICP压力监测探头核心零件国产开发项目组 | |
| 018012022037 | 新型非介入辅助循环与血管康复技术研发与产业化 | 深圳市卫航医疗器械有限公司 | |
| 013012022038 | 全自动超声智能诊断系统 | 湖南非雀医疗科技有限公司 | |
| 优胜奖 | 001022022014 | 智能微流控核酸检测系统 | 北京京东方知微生物科技有限公司 | 
| 021012022026 | Cs-mab全自动抗体制备平台 | 暨南大学 | |
| 006012022022 | 经自然腔道手术机器人及高适配、低成本、高清电子内窥镜系统的研发和产业化 | 广东鸿康亿医疗科技有限公司 | |
| 014012022033 | 睡眠智能认知行为干预与神经调控数字疗法 | 复旦大学数字健康研发团队 | |
| 021022022007 | NICU、PICU X线辐射防护解决方案 | 北京菲友驰医疗设备有限公司 | |
	
	 
 
一等奖
	
	 
 
三等奖
	 
 
优胜奖
	
左右滑动查看精彩瞬间
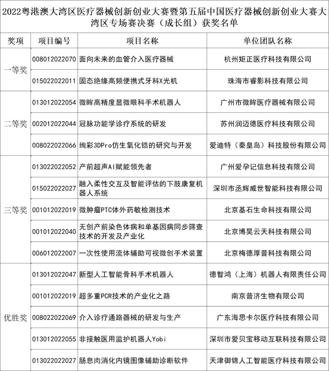
成长组是具有一定成熟市场商业配套的项目,15个优胜项目在这里展开最终的激烈比拼。最终2个一等奖、3个二等奖、5个三等奖、5个优秀奖最终杀出重围。
	
 
	 
 
	
	 
 
一等奖
	 
 
	二等奖
 
	 
 
三等奖
	 
 
优胜奖
左右滑动查看精彩瞬间
	


产品展示

	
本次大赛的举行将为南沙大力发展生物医药产业、促进产业转型升级和高质量发展提供极大助力。通过举办大赛,吸引大量优质的创新驱动型企业和创业团队携项目集聚南沙,助推全国优质的生命健康科创资源汇聚南沙,为南沙生命健康产业发展注入了源源不断的新动能,加快建设生物医药创新基地、构建生物医药创新发展高地。
而作为国内医疗器械创新发展路上始终的同行者,中国医疗器械创新创业大赛的步伐还将继续走向更深更远的地方,让更多的创新优秀项目崭露头角,为他们提供全新的展示舞台,16日2022医疗器械高峰论坛将精彩继续!
	
	
	
	
关注我们的微信公众号
获得更多资讯

 
             
 
 
 
 
 
 
 
 
 
 
 
 
 
 
 
 
 
 
 
 京公网安备 11010502031898号
 京公网安备 11010502031898号

