11月6日,第四届(2021)中国医疗器械创业创新大赛高值耗材与植介入产品复赛在苏州美丽的吴淞江畔成功举办,受疫情影响,此次会议以线上形式展开,聚集近20个优秀创新创业项目在这里展开激烈的比拼。
	 
 
	
本场大赛是由医疗器械产业技术创新战略联盟、医疗器械创新网主办,医疗器械产业技术创新服务联盟、苏州医疗器械创新服务中心、天津医疗器械创新服务中心、上海先进医疗器械创新服务中心承办,中国医疗器械行业协会创新服务专业委员会、前沿(苏州)医学技术创新服务有限公司协办。
	 
 
	 
 
现场与选手连线
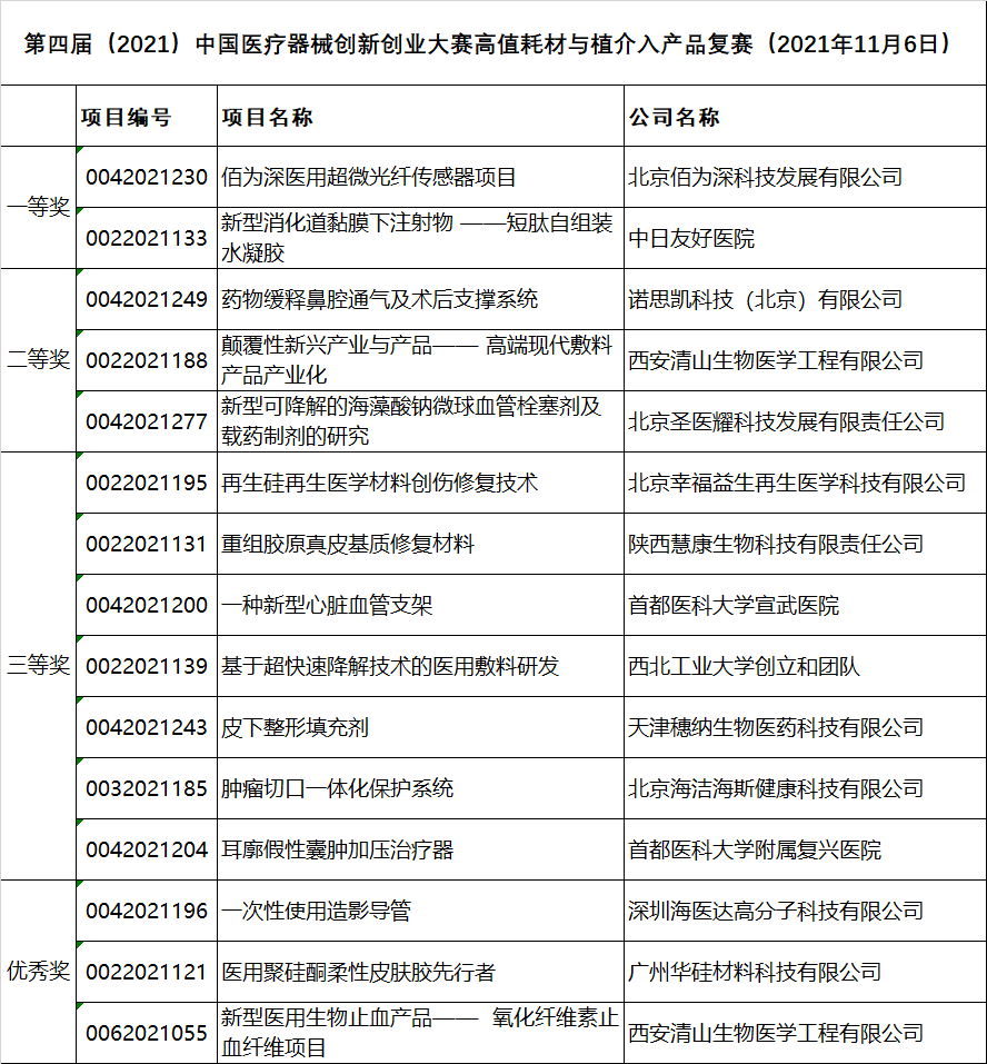
经历激烈角逐,专家们与选手对产品创新性、项目进展、商业化可行性等问题进行了深入讨论。经历一天的比拼共评选出一等奖2名,二等奖3名,三等奖7名,优秀奖3名。
	
01
获奖名单
	
	 
 
	
02
精彩瞬间
	
	 
 



关注我们的微信公众号
获得更多资讯

 
             京公网安备 11010502031898号
 京公网安备 11010502031898号

